
产品分类
PRODUCT CLASSIFICATION
更新时间:2025-12-30
浏览次数:945
2025年9月,来自京都大学医学研究生院皮肤科等多个机构的Naomi Kitayama研究团队,在《Biochemical and Biophysical Research Communications》期刊上发表了题为“Targeting PAR-2 in atopic dermatitis: Preclinical evaluation of the novel inhibitor E6795"的研究。该研究聚焦于特应性皮炎(AD)的病理机制,对新型蛋白酶激活受体2(PAR-2)小分子抑制剂E6795进行了临床前评估,探究其在改善AD相关炎症、瘙痒及皮肤屏障功能障碍等方面的作用。
摘要
特应性皮炎(AD)是一种慢性炎症性皮肤病,以湿疹样皮损、剧烈瘙痒和皮肤屏障功能受损为特征。尽管新型治疗方法不断涌现,但许多患者仍面临疾病控制不足、治疗成本高及病情复发等问题。蛋白酶激活受体2(PAR-2)在AD皮损中过度表达,在促进炎症反应、瘙痒感产生及表皮稳态失衡中发挥作用。本研究提供了E6795的临床前研究证据,该化合物是一种专为靶向上述病理过程设计的小分子PAR-2抑制剂。激酶和药理学分析证实,E6795可选择性抑制PAR-2,在广泛的激酶和药理学检测面板中显示出极低的脱靶相互作用。此外,E6795在两种小鼠模型中均改善了AD相关终点指标,包括减轻炎症反应和免疫细胞浸润;口服给药降低了经表皮水分流失(TEWL),而2%局部乳膏制剂改善了与屏障功能相关的组织学表现及瘙痒症状。组织学检查证实,E6795治疗后炎症细胞浸润减少,皮肤屏障功能增强。研究结果表明,E6795通过选择性抑制PAR-2信号传导,靶向作用于AD病理生理学的三大支柱——屏障功能障碍、炎症反应和瘙痒。本研究强调了E6795作为一种具成本效益的新型AD局部治疗药物的潜力。
实验材料与仪器
(一)实验材料
1. 实验动物:11-12周龄雄性Nc/Nga小鼠、6-14周龄雌性BALB/c小鼠、6-10周龄雄性C57BL/6J小鼠。
2. 试剂与抗体:MC903、E6795、PAR-2激动肽SLIGKV-NH₂和SLIGRL-NH₂、胰蛋白酶、凝血酶、羧甲基纤维素、二甲基亚砜、乌拉坦、各种荧光标记抗体、FLIPR钙测定试剂、胶原酶II型、DNase I、10%福尔马林、苏木精-伊红染色试剂、甲苯胺蓝染色试剂等。
3. 细胞与组织样本:人胚肾HEK293细胞、健康人皮肤样本、AD患者皮损皮肤样本。
(二)实验仪器
FDSS6000荧光检测系统、FACS Fortessa流式细胞仪、FlowJo软件、厚度计、划痕测量系统、384孔聚丙烯试剂储液板、I型胶原包被透明底黑色384孔板、通风笼、显微镜及图像分析系统、ASCH VAPOSCAN经皮水分流失测量仪
ASCH VAPOSCAN经皮水分流失测量仪
实验过程
1. 细胞实验:HEK293细胞在含3%胎牛血清的DMEM培养基中培养,接种于384孔板后负载FLIPR钙测定试剂,加入不同浓度E6795预处理30分钟,再加入胰蛋白酶或凝血酶,通过FDSS6000系统监测120秒内的实时荧光强度,采用四参数logistic模型计算IC₅₀值。
2. 动物模型构建与给药:
○ MC903诱导AD模型:BALB/c小鼠耳部连续8天局部涂抹MC903,从第4天起,每日口服含E6795的羧甲基纤维素混悬液,对照组给予相应溶媒。
○ Nc/Nga严重AD模型:将患有皮炎的Nc/Nga小鼠分为5组,每日局部涂抹 E6795乳膏,持续7天,设未处理组作为生物学对照。
3. 药效学评估:
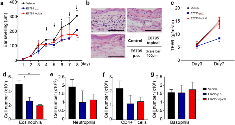
皮肤屏障功能:通过ASCH VAPOSCAN经皮水分流失测量仪测量第0、3、7天的经表皮水分流失值(TEWL);使用厚度计每日测量小鼠耳厚度。
ASCH VAPOSCAN经皮水分流失测量仪
(c)第 3 天和第 7 天的经表皮失水量(TEWL)检测结果。与溶媒对照组相比,E6795 口服给药在第 7 天可明显降低 TEWL。数据以均值 ± 标准误表示(除第 8 天口服给药组 n=3 外,其余各组 n=4)。* 校正后 P < 0.05,与溶媒对照组相比(邓尼特检验)
○ 瘙痒行为检测:在第7天17:00至次日07:00,将小鼠单独置于测量笼中,经2小时适应期后,通过划痕测量系统记录12小时内的搔抓行为频率。
○ 组织学与免疫组化分析:实验终点收集小鼠耳部皮肤组织,经甲醛固定、石蜡包埋后制作5μm切片,进行H&E染色(观察炎症细胞浸润和表皮厚度)、甲苯胺蓝染色(计数肥大细胞)及PAR-2免疫组化染色;人皮肤样本同样进行PAR-2免疫组化检测。
○ 流式细胞术分析:小鼠耳部皮肤组织经酶解制备单细胞悬液,用荧光标记抗体染色后,通过FACS Fortessa检测嗜酸性粒细胞、中性粒细胞、CD4⁺T细胞、嗜碱性粒细胞等免疫细胞亚群的浸润情况,结果以每平方毫米耳皮肤的绝对细胞数表示。
4. 药代动力学研究:检测小鼠体内E6795的血浆游离分数、全血游离分数及血-浆比,评估其全身吸收和分布特征。
5. 选择性分析:通过激酶选择性面板和CEREP药理学结合面板,检测1μM和10μM浓度下E6795对多种激酶、受体、离子通道的抑制作用,评估其脱靶活性。
6. 统计学分析:使用GraphPad Prism 7.03软件,采用单因素方差分析(one-way ANOVA)结合Dunnett多重比较检验,以α=0.05为检验水准,数据以均值±标准误(mean±SEM)表示。
实验结论
1. E6795具有强效且选择性的PAR-2抑制活性,细胞钙通量测定中其IC₅₀值为6.56nM,对PAR-1无抑制作用,且在广泛的激酶和药理学面板中脱靶活性极低。
2. 药代动力学显示E6795口服可吸收,虽血浆蛋白结合率高达97.5%,但少量游离药物即可发挥治疗作用。
3. 免疫组化证实AD患者角质形成细胞中PAR-2表达较健康人升高。
4. 在MC903诱导的AD小鼠模型中,E6795口服和局部给药均能减少嗜酸性粒细胞浸润,口服给药可降低TEWL、改善皮肤屏障功能,局部给药能减轻耳厚度。
5. 在Nc/Nga AD小鼠模型中,2% E6795乳膏可减少表皮厚度、肥大细胞浸润及搔抓行为,改善皮炎相关组织学表现。
6. E6795通过选择性抑制PAR-2信号,靶向AD病理生理学的三大核心(炎症、瘙痒、屏障功能障碍),具有作为成本效益高、微创局部治疗药物的潜力。
CONTACT
办公地址:上海市嘉定区静塘路988号TEL:021-59169693
EMAIL:info@labcan.cn
微信公众号